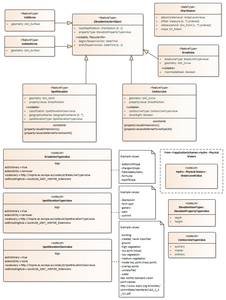
ElevationVectorElements : Class diagram
Created:
12/07/2010 12:58:45
Modified:
18/09/2012 15:39:31
Project:
Author:
j.escriu
Version:
1.0
Advanced:
ID:
{F46DB189-9698-499e-A00E-D1306AFD9DA6}