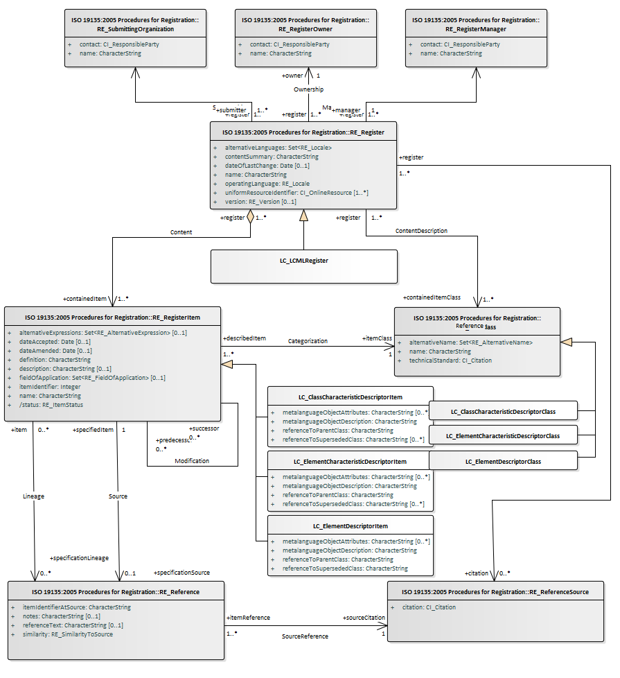
LCML_LC_Register-with_attributes : Class diagram
Created:
30/07/2009 12:01:17
Modified:
30/06/2010 00:11:45
Project:
Author:
CDOBrien
Version:
1.0
Advanced:
ID:
{476AD858-0D13-4b10-A8F8-24CCBDC73B33}