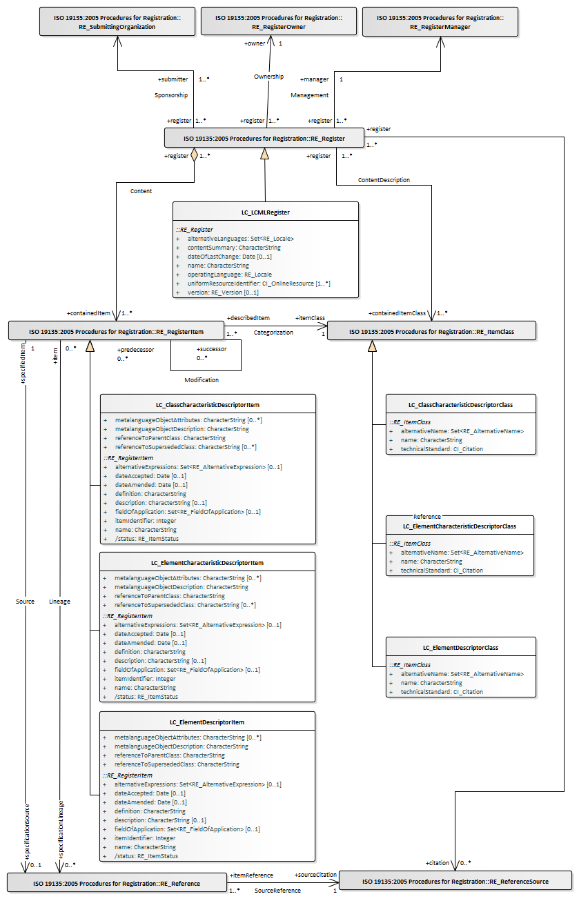
LCML_LC_Register_Inherited_Attributes : Class diagram
Created:
15/02/2010 17:37:02
Modified:
30/06/2010 00:12:24
Project:
Author:
CDOBrien
Version:
1.0
Advanced:
ID:
{F87AEA4D-F3E6-4a04-A666-A5570EED4969}