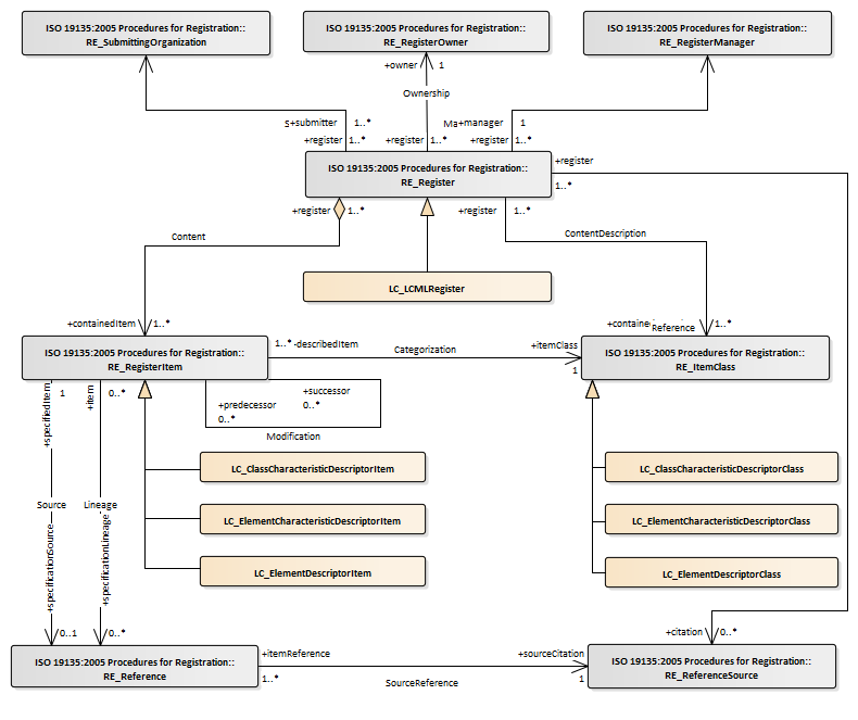
Fig 26 LCML_RegisterStructure : Class diagram
| Created: |
15/02/2010 18:05:31 |
| Modified: |
07/07/2010 20:51:46 |
Project: |
|
| Author: |
CDOBrien |
| Version: |
1.0 |
Advanced: |
|
| ID: |
{CCC23B6B-432D-474d-B7B9-4EB8A1919322} |
The schema describes the structure of a register for the extension and maintenance of the properties of the LCML as expressed in the metaclasses LC_ElementCharacteristic and LC_ClassCharacteristic and the extension only of LC_Element. The register for the LCML is a multipart register as defined in ISO 19135:2005 clause 7.1.3 in which several item classes are registered. The item classes are: <br/>#lt;ol type="a"#gt;<br/><ul>
<li>LC_ClassCharacteristicDescriptorItem - a description of an additional or revised subtype of the metaclass LC_ClassCharacteristic that provides general attributes to a land cover metaclass.</li><li>LC_ElementCharacteristicDescriptorItem - a description of an additional or revised subtype of the metaclass LC_ElementCharacteristic that provides particular attributes to a land cover meta-element class (a subtype of LC_Element).</li><li>LC_ElementDescriptorItem - a description of an additional subtype of LC_Element or any of its already defined subtypes that allows for an additional refinement of anLC_Element subtype. The standardized subtypes of LC_Element shall not be changed through registration, only added to.</li></ul>
The LCML register schema is derived from the register schema in ISO 19135. The register schema is extended to include a subtype of RE_Register for a LCML register (LC_LCMLRegister), a subtype of RE_RegisteredItem corresponding to LC_ClassCharacteristicDescriptorItem, LC_ElementCharacteristicDescriptorItem and LC_ElementDescriptorItem and a subtype of RE_ItemClass corresponding LC_ClassCharacteristicDescriptorClass, LC_ElementCharacteristicDescriptorClass and LC_ElementDescriptorClass.<br/><br/>