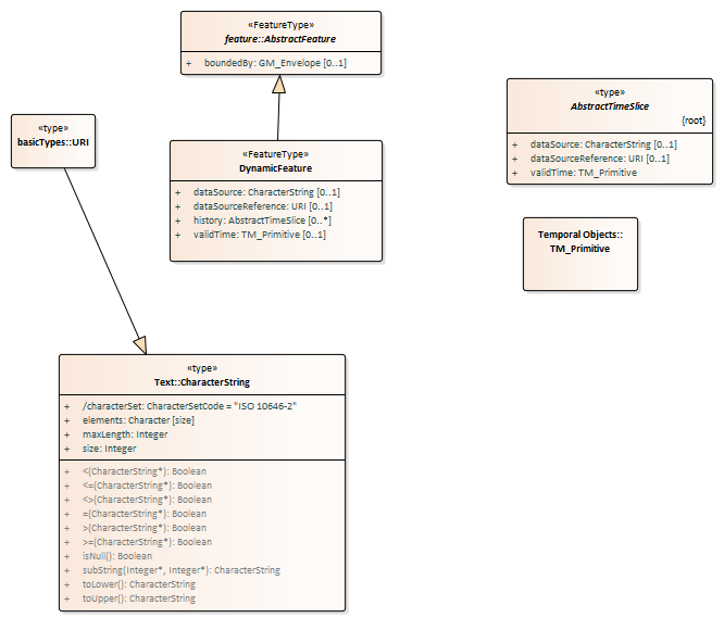
Context Diagram: DynamicFeature : Class diagram
Created:
10/04/2008 12:17:06
Modified:
21/10/2010 10:08:35
Project:
Author:
friisan
Version:
Advanced:
ID:
{8A34E0C1-1DFD-4204-AE49-63AE840630A6}