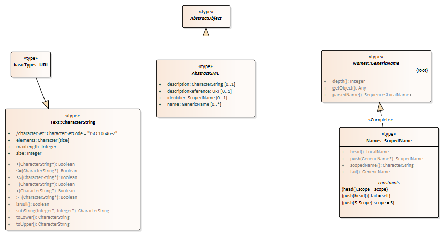
Context Diagram: AbstractGML : Class diagram
Created:
10/04/2008 12:17:06
Modified:
21/10/2010 10:14:27
Project:
Author:
friisan
Version:
Advanced:
ID:
{68B0C613-F1EB-4d32-8110-4338CF6D1A40}