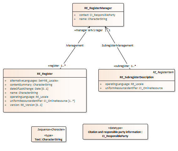
Context Diagram: RE_RegisterManager : Class diagram
Created:
15/09/2009 14:55:44
Modified:
15/09/2009 14:58:18
Project:
Author:
HollowWorld Pluggin
Version:
1
Advanced:
ID:
{2D737950-F3A5-427d-ADCB-8C8502E5D899}