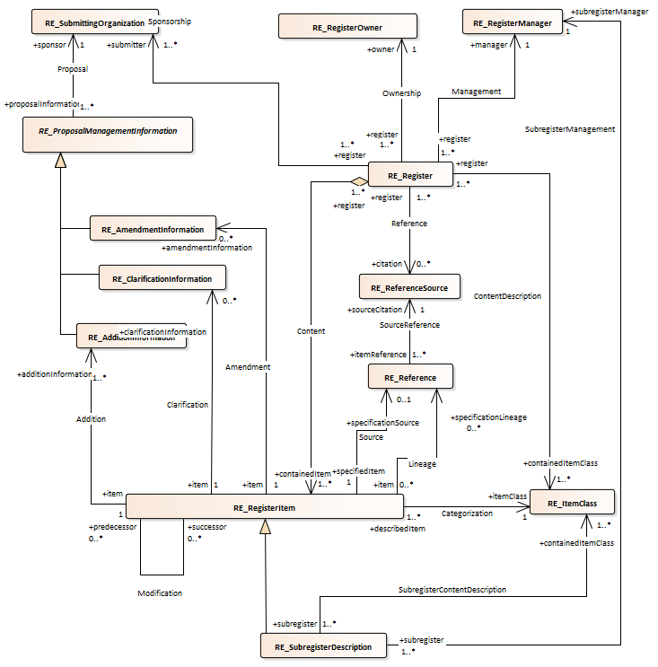
Fig 07 The register schema : Class diagram
Created:
10/04/2008 12:17:03
Modified:
29/07/2010 14:55:35
Project:
Author:
friisan
Version:
Advanced:
ID:
{7E020874-018D-4577-90FC-45FBFF87FB94}